
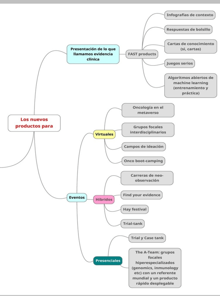
Este escrito se deriva de mis interacciones en Twitter con algunos colegas, específicamente respecto a una gráfica propuesta por mí en la red (ver Figura 1).
Mencionada propuesta incluía diferentes modalidades que considero innovadoras para “entregar” contenidos educativos en el contexto médico, específicamente en el de mi especialidad la Oncología, pero claramente extrapolable a otras.
Debo excusarme ya que no todas las opciones tienen suficiente soporte en lo que mis colegas denominan “la evidencia”, pero estarán de acuerdo conmigo en que si por evidencia fuera la innovación no necesariamente existiría.
Las capacidades, no solo del médico, sino en general del ciudadano en el marco de la revolución industrial 4.0. (con la 5.0. a la vuelta de la esquina) requieren moverse hacia una mente abierta, creativa, resolutiva, resiliente y adaptable bajo un contexto ético (Fahnert, 2019). En dicho contexto el aprendizaje requiere ser activo y personalizado.
En medicina en general, nuestros programas curriculares han sido diseñados desde la era Flexner (Ver Requiem por Flexner en www.consultorsalud.com) enfocados a un núcleo central de competencias básicas y clínicas no necesariamente en una integración sistémica. De igual forma, los tradicionales métodos de entrega (seminarios, talleres, conferencias, clases etc) y la evaluación de competencias (exámenes orales y/o escritos, quizes etc) no impactan necesariamente en el aprendizaje y -de no evolucionar- difícilmente llegaran a abarcar las competencias del mundo en evolución.
Todo método educativo debe(ría) tener un proceso previo cuyos pasos obedecen a su vez al método científico: (Reid, 2018)
1. Evaluación de la necesidad,
2. Diseño de la intervención,
3. Evaluación y análisis,
4. Análisis de resultados y
5. Estimación del efecto (en este caso de la retención de conocimiento y adquisición de competencias)
Sin embargo, hemos fallado en el uso de esta metodología para las estrategias educativas y por ello nos seguimos moviendo en las mismas desde tiempos ancestrales. No las critico, finalmente nos han traído hasta aquí y los médicos parecemos competentes (esta afirmación puede ser ampliamente debatible).
Pues bien, además del contexto del método y la medición, hemos fallado también en el análisis del receptor y ello significa en la lectura de las culturas generacionales.
Figura 1: Propuesta de Estrategias de Educación en Oncología 5.0.

En un aprendizaje personalizado y activo es clave determinar el cómo cada generación se motiva a participar. Los llamados millenials y centennials son grupos de acceso instantaneo a contenidos, sus metodos comunes de contacto son los mensajes de texto y las redes sociales, su entorno es digital y son de alta cohesion comunitaria para proyectos pero fundamentalmente su desarrollo y bienestar son de enfoque individual (Arlene, 2008). Es posible que a esta nueva generación de médicos pocas cosas les resulten menos atractivas que una conferencia magistral, un taller o un seminario.
Los desarrollos tecnológicos deben apoyar a las nuevas estrategias de entrega de la información con enfoque generacional, pero al ser todos seres humanos considero que lo que sea atractivo, ágil, efectivo y enfocado trasciende a este tipo de diferencias y se hace transgeneracional. Hay tres principios de la tecnología educativa en niños que bien pueden extrapolarse a las nuevas estrategias, ellos son (Eisenberg, 2010):
1. Enfasis en la creación de actividades ricas, imaginativas, retadoras y atractivas más que en programas para la “adquisición de competencias”,
2. Enfasis en tecnologías blended o mixtas con actividades y experiencias tangibles no solo basadas en pantallas,
3. Interés en los elementos del mundo real, de lo que ocurre por fuera de las aulas de clase o salones de conferencias.
Y ni hablar de lo que va a ocurrir ante la indetenible expansión del mundo real hacia los mundos simulados, en espejo y el lifelogging que nos traen los reinos del metaverso (ver Bienvenidos al Metafuturo en www.aipocrates.org).
Finalmente deseo incluir las cinco competencias de la innovación (para todas las ciencias) establecidas por Dyer:
1. Asociar y establecer conexiones nuevas y diferentes entre los nodos del conocimiento,
2. Cuestionar y romper el estatus quo considerando nuevas posibilidades,
3. Observar atentamente para detectar comportamientos que puedan transformar el modelo establecido,
4. Conectarse transdisciplinariamente para ganar perspectivas múltiples y
5. Experimentar y fallar sin miedo, explorando nuevos roles.
Está claro que la academia tradicional no privilegia ninguna de estas competencias.
Después de esta breve introducción me gustaría entrar en las dos grandes categorías del mapa mental de la figura 1.
Hablaremos en esta parte 1 sobre las estrategias para presentar la evidencia, lo que he denominado productos rápidos o Fast Products.
1. Fast Products
Este grupo corresponde a la contextualización de la evidencia científica. El mundo publica casi 2 millones de articulos científicos al año (Altbach, 2018) lo cual hace imposible que un solo profesional logre una gestión efectiva del conocimiento en una sola área de énfasis. Por lo anterior las revisiones de evidencia deben tener niveles máximos de síntesis vinculados a una narrativa sencilla, compilatoria, efectiva pero adicionalmente integradas al contexto médico del receptor, a su entorno real.
Las estrategias incluídas incluyen productos altamente visuales y llamativos (infografías y cartas) hasta unos más complejos y exigentes (gamificación y codigos de algoritmos).
1.1. Infografías y Cartas de Conocimiento
El siguiente es un ejemplo de infografia de contexto (figura del autor):

Las cartas de conocimiento tienen varias versiones, una de ellas es similar a las cartas del juego FIFA ® en el cual una tecnología sanitaria puede ser compilada en sus atributos mediante un resumen atractivo de fácil acceso, otra variante es la de un rotulo similar a los resumenes nutricionales de algunos productos alimentarios que compilan las características de una tecnología incluyendo por supuesto a los desarrollos médicos de machine learning y deep learning (Modern Healthcare, 2022)
Carta tipo FIFA ® (nombres y datos ficticios)

Carta tipo Nutrition Facts

1.2. Gamificación
Se refiere al uso de elementos de diseño de juegos para el entorno educativo, algunos lo denominan “juegos serios” y otros “simuladores”. En los ultimos 5 años se ha visto un incremento significativo en el uso de esta estrategia en medicina, aunque con resultados aun no concluyentes respecto a su real impacto en la adquisición de conocimientos y competencias (Van Gaalen, 2021).
La gamificación se sirve de estrategias propias de su mundo como los tableros de líderes, las recompensas y los roles sociales para la enseñanza. Erstos atributos encajan muy bien en el concepto de aprendizaje experiencial que ademas abarca otras estrategias que veremos en la parte 2 de este documento como son los hospitales simulados y los boot-camps.
Queda mucho terreno por recorrer en el mundo de la gamificación, especialmente en el diseño de los juegos con suficiente atractividad para mantener a los “jugadores” conectados, más en un mundo tan usualmente aburrido y monotemático. Actualmente los ejemplos exitosos se han dado en el terreno del bienestar y el fitness, adherencia a medicamentos y rehabilitación (Mesko, 2017), pero en el contexto de componentes educativos más formales su implementación ha sido dificultosa. Sería interesante explorar en el siguiente congreso médico presencial de su respectiva especialidad una modalidad de juego de roles que permita a través de recompensas ganadas por puntos de conocimiento conquistar el mundo de la falla cardíaca o el cáncer de pulmón. Hay algunas empresas locales de software que están incursionando en este mundo, buena falta les haría un diseñador médico. Profundizaremos sobre gaming en medicina en un articulo especial de AIpocrates pronto.
1.3. Algoritmos de Codigo Abierto
Es común en el mundo de la programación la difusión de retos resueltos por especialistas, alojados en portales como GitHub y Kaggle con sus respectivas soluciones (de diversa índole) no solo como estrategia educativa sino también para un tipo de competiciones denominadas Hackaton.
Dado que la ciencia de datos está permeando progresivamente al mundo médico y especialmente generando soluciones a problemas reales de salud desde la inteligencia artificial, se hace cada vez más interesante la posibilidad de publicar estos códigos explicativos para sobreponerse al efecto de “caja negra” que usualmente acompaña al machine y deep learning.
Pronto en www.aipocrates.org iniciaremos una serie de publicaciones en Jupyter Notebook sobre problemas de salud especificos, con bases de datos trabajadas en diversos modelos de machine learning como herramienta de difusión de estos desarrollos. El siguiente es un ejemplo de un encabezado para un modelo de regresión lineal (no se publica aqui por su extension):

Estas y otras herramientas y estrategias pueden incluirse en los Sistemas Inteligentes de Enseñanza (ITS – Intelligent Tutoring Systems) que llevan a la personalización de la gestión y el ejercicio académico a través de la automatización: de la evaluación, del suministro de contenidos a través de recursos educativos digitales (minado de texto, imágenes y procesamiento natural del lenguaje), creación de mapas conceptuales, sistemas de recomendación de temas y cursos, de las estrategias pedagógicas según los objetivos académicos u operativos, de la retroalimentación efectiva y supervisión personalizada de los estudiantes, permitiendo la evolución de los tres componentes: el perfil del estudiante, el campo temático y de los recursos digitales y estrategias pedagógicas. (Pimienta & Mosquera, 2021).
En la segunda parte de este documento escribiré sobre los nuevos eventos en el mundo real y en el metaverso sobre los cuales debería navegar la educación médica 5.0. ¡Los espero!
Lecturas Recomendadas
Altbach, P. (2018). https://www.universityworldnews.com/. Obtenido de https://www.universityworldnews.com/
Arlene, N. (2008). Preferred Learning Methods of the Millennial Generation. International Journal of Learning, 27-34.
Eisenberg, N. (2010). Educational technology, reimagined. Nueva York: NEW DIRECTIONS FOR YOUTH DEVELOPMENT.
Fahnert, B. (2019). Be prepared – Learning for the future. FEMS Microbiology Letters.
Mesko, B. (2017). https://medicalfuturist.com/. Obtenido de https://medicalfuturist.com/.
Modern Healthcare. (Febrero de 2022). https://www.modernhealthcare.com/.
Pimienta, S., & Mosquera, L. (2021). Consideraciones curriculares, tecnológicas y pedagógicas para la transición . Medicina.
Reid, J. (2018). Designing and testing an educational innovation. Pediatric Radiology, 1406-1409.
Van Gaalen, A. (2021). Gamifcation of health professions education: a systematic . Advances in Health Sciences Education, 683-711.

Del famoso informe Flexner nos separan ya más de 100 años, y aunque infelizmente algunos de los problemas descritos en la educación médica de los 1800s siguen siendo vigentes en nuestra formación, considerar falta de evolución en general me parece un poco injusto. Los métodos de entrega y principalmente de evaluación han cambiado mucho en el tiempo. La evaluación formativa sigue siendo una herramienta poderosa en la formación del personal médico.
La apuesta debe ser por la evolución de aquellos que tenemos alguna injerencia en los programas de las facultades de medicina, en conocer y aplicar las herramientas disponibles, o diseñar unas apropiadas a nuestros ambientes particulares. Las expuestas aquí o las otras muchas disponibles son solo ejemplos e ideas para mejorar nuestra labor docente. Compartir ideas y experiencias será siempre rescatable. Espero la próxima entrega para conocer su visión sobre las herramientas que le han funcionado
Me gustaMe gusta
Hola Rodolfo, mil gracias por tu importante comentario y sugerencia, esperamos tus palabras para la segunda parte, un abrazo.
Me gustaMe gusta